设为首页
|
收藏本站
众至信财税会计—
互联网财务领导者
登录
|
注册
在线留言
返回首页
网站首页
工商注册
商标注册
公司核名
财税服务
财税资讯
关于我们
东莞市众至信财税咨询有限公司
专注、高效、精准
网站首页
∷
互联网资质
∷
电信许可
∷
ICP许可证
工商服务
企业设立
公司变更
公司地址
公司注销
知识产权
国内商标
**商标
商标案件
信息变更
商标相关
**
著作权
财税社保
代理记账
税务服务
人事社保
财务外包
其他服务
互联网资质
电信许可
文化行业
游戏行业
视听行业
互联网医药
行政审批
专项审批
进出口资质
建筑资质
金融审批
医疗保健
人事劳务
双软**
质量认证
餐饮卫生
精品套餐
创业套餐
商标套餐
行业套餐
其他服务
基金申报
14
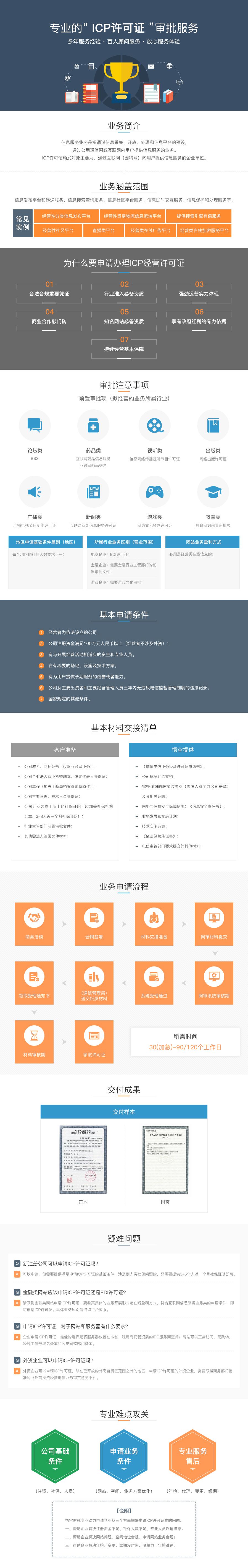
ICP许可证
上万家中小型企业的一致选择,业务全,经验深,服务好 出证快!
市场价:
0.00
价格:
0.00
上万家中小型企业的一致选择,业务全,经验深,服务好 出证快!
上一个:
EDI经营许可证
下一个:
内资公司注销
立即咨询